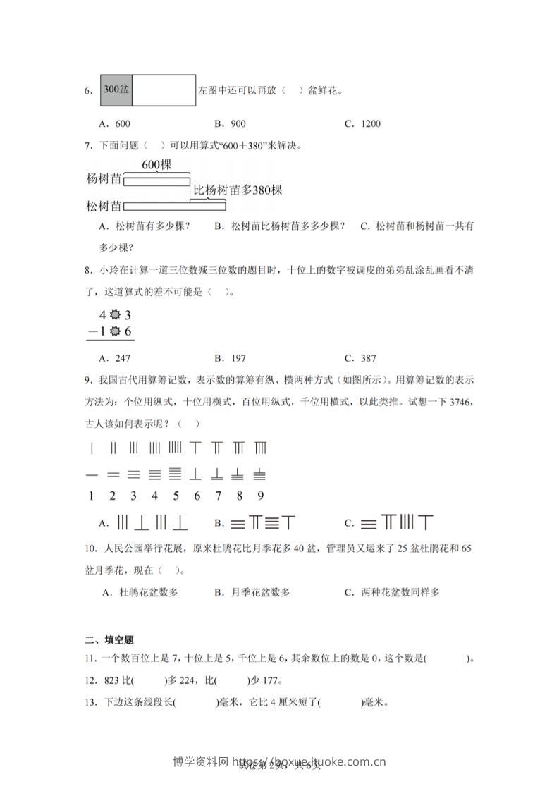
24-25学年二下苏教版数学期末试卷三(含答案解析16页)博学资料网11个月前发布关注私信25924-25学年二下苏教版数学期末试卷三(含答案解析16页)此内容为付费资源,请付费后查看¥12.8¥29.9VIP会员免费钻石VIP免费立即购买您当前未登录!建议登陆后购买,可保存购买订单格式pdf页数16 页大小4.69 MB付费资源 ——预览已结束,还剩14页未读——开通会员后可免费下载高清完整文档 © 版权声明文章版权归作者所有,未经允许请勿转载。THE END小学数学 喜欢就支持一下吧点赞9 分享QQ空间微博QQ好友海报分享复制链接收藏