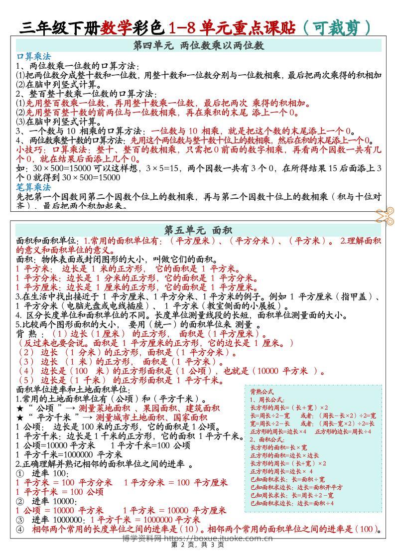
三下数学彩色1-8单元重点课课贴(3页)博学资料网1年前发布关注私信217三下数学彩色1-8单元重点课课贴(3页)此内容为付费资源,请付费后查看¥9.9¥29.9VIP会员免费钻石VIP免费立即购买您当前未登录!建议登陆后购买,可保存购买订单格式pdf页数3 页大小278.09 KB付费资源 ——预览已结束,还剩1页未读——开通会员后可免费下载高清完整文档 © 版权声明文章版权归作者所有,未经允许请勿转载。THE END小学数学 喜欢就支持一下吧点赞7 分享QQ空间微博QQ好友海报分享复制链接收藏