四下青岛六三版数学第八单元测试卷.2

四下青岛六三版数学第八单元测试卷.2-博学资料网
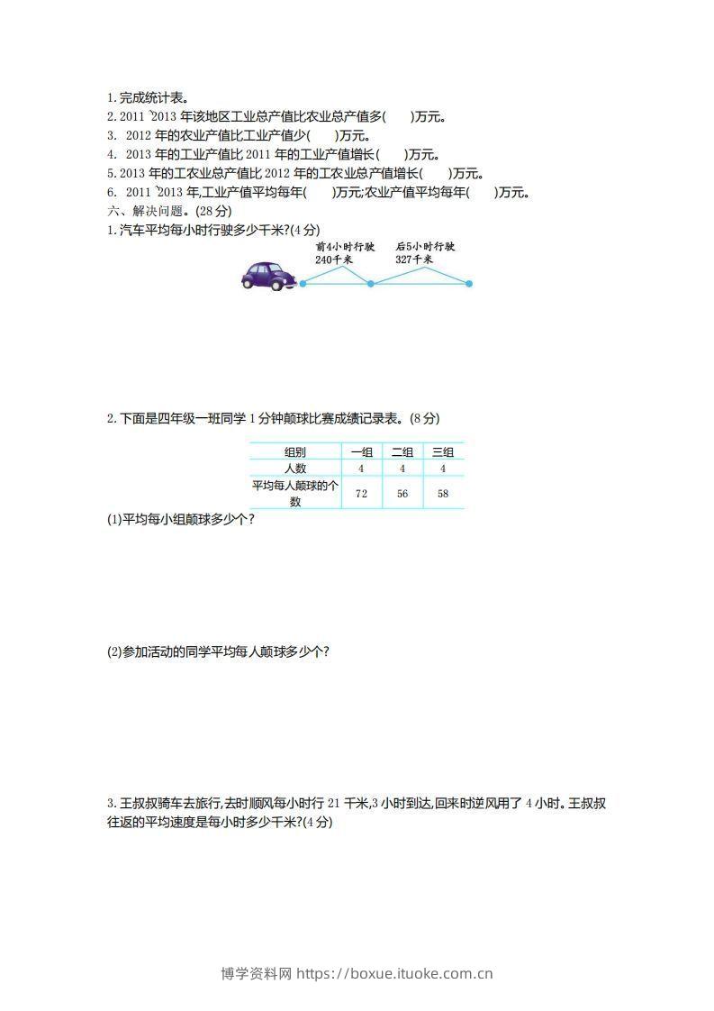
四下青岛六三版数学第八单元测试卷.2
此内容为付费资源,请付费后查看
6.829.9
立即购买
您当前未登录!建议登陆后购买,可保存购买订单
格式pdf
页数4 页
大小190.60 KB
付费资源
图片[1]-四下青岛六三版数学第八单元测试卷.2-博学资料网
图片[2]-四下青岛六三版数学第八单元测试卷.2-博学资料网

——预览已结束,还剩2页未读——
开通会员后可免费下载高清完整文档

© 版权声明
THE END
喜欢就支持一下吧
点赞11 分享