四下青岛六三版数学第五单元测试卷.1

四下青岛六三版数学第五单元测试卷.1-博学资料网
四下青岛六三版数学第五单元测试卷.1
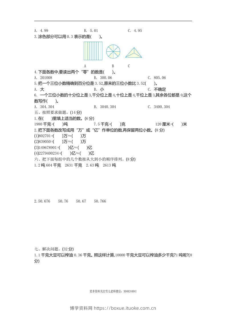
此内容为付费资源,请付费后查看
9.929.9
立即购买
您当前未登录!建议登陆后购买,可保存购买订单
格式docx
页数5 页
大小40.22 KB
付费资源
图片[1]-四下青岛六三版数学第五单元测试卷.1-博学资料网
图片[2]-四下青岛六三版数学第五单元测试卷.1-博学资料网

——预览已结束,还剩3页未读——
开通会员后可免费下载高清完整文档

© 版权声明
THE END
喜欢就支持一下吧
点赞11 分享