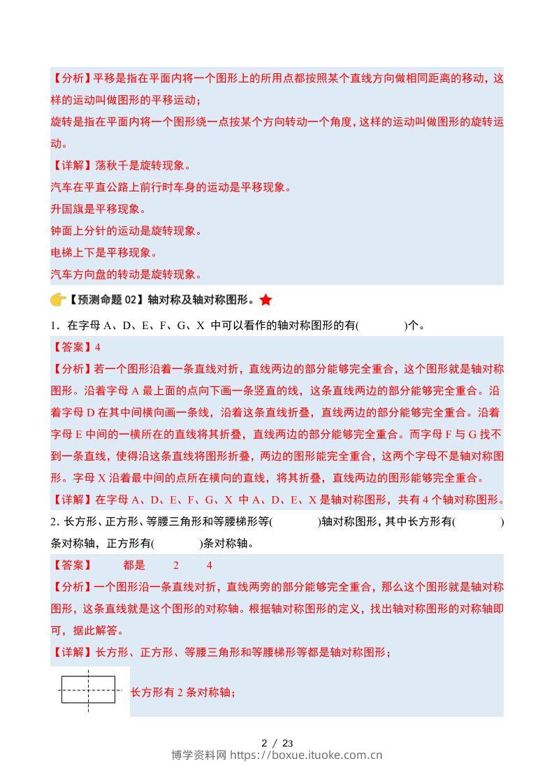
四下数学期中复习·终极压轴版(解析版)苏教版23页博学资料网1年前发布关注私信4110四下数学期中复习·终极压轴版(解析版)苏教版23页此内容为付费资源,请付费后查看¥6.8¥29.9VIP会员免费钻石VIP免费立即购买您当前未登录!建议登陆后购买,可保存购买订单格式pdf页数23 页大小1.32 MB付费资源 ——预览已结束,还剩21页未读——开通会员后可免费下载高清完整文档 © 版权声明文章版权归作者所有,未经允许请勿转载。THE END小学数学 喜欢就支持一下吧点赞10 分享QQ空间微博QQ好友海报分享复制链接收藏