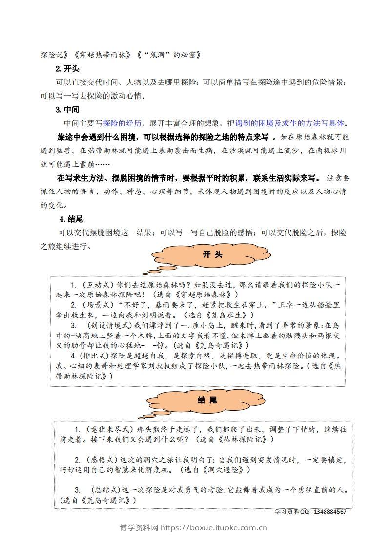
五下语文第六单元《神奇的探险之旅》名师指导和佳作点评

五下语文第六单元《神奇的探险之旅》名师指导和佳作点评-博学资料网
五下语文第六单元《神奇的探险之旅》名师指导和佳作点评
此内容为付费资源,请付费后查看
8.829.9
立即购买
您当前未登录!建议登陆后购买,可保存购买订单
格式pdf
页数12 页
大小1000.28 KB
付费资源
图片[1]-五下语文第六单元《神奇的探险之旅》名师指导和佳作点评-博学资料网
图片[2]-五下语文第六单元《神奇的探险之旅》名师指导和佳作点评-博学资料网

——预览已结束,还剩10页未读——
开通会员后可免费下载高清完整文档

© 版权声明
THE END
喜欢就支持一下吧
点赞6 分享