小升初数学【易错题汇总】

小升初数学【易错题汇总】-博学资料网
小升初数学【易错题汇总】
此内容为付费资源,请付费后查看
8.829.9
立即购买
您当前未登录!建议登陆后购买,可保存购买订单
格式docx
页数13 页
大小902.44 KB
付费资源
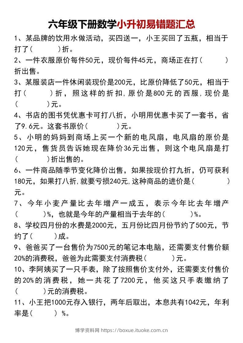
图片[1]-小升初数学【易错题汇总】-博学资料网
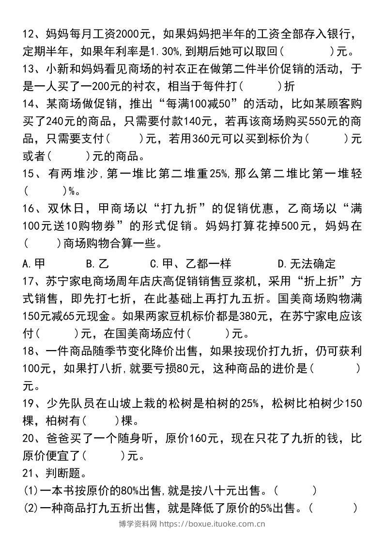
图片[2]-小升初数学【易错题汇总】-博学资料网

——预览已结束,还剩11页未读——
开通会员后可免费下载高清完整文档

© 版权声明
THE END
喜欢就支持一下吧
点赞14 分享