【阅读理解答题模板】五下语文(1)

【阅读理解答题模板】五下语文(1)-博学资料网
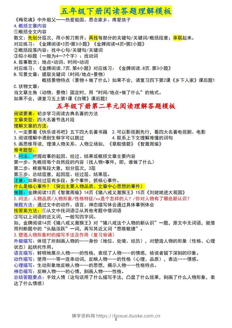
【阅读理解答题模板】五下语文(1)
此内容为付费资源,请付费后查看
6.829.9
立即购买
您当前未登录!建议登陆后购买,可保存购买订单
格式pdf
页数8 页
大小624.95 KB
付费资源
图片[1]-【阅读理解答题模板】五下语文(1)-博学资料网
图片[2]-【阅读理解答题模板】五下语文(1)-博学资料网

——预览已结束,还剩6页未读——
开通会员后可免费下载高清完整文档

© 版权声明
THE END
喜欢就支持一下吧
点赞13 分享