小学数学共90篇
西师大版数学四年级上册第二单元《加减法的关系和加法运算律》单元测试卷-博学资料网
西师大版数学四年级上册第三单元《角》单元测试卷-博学资料网
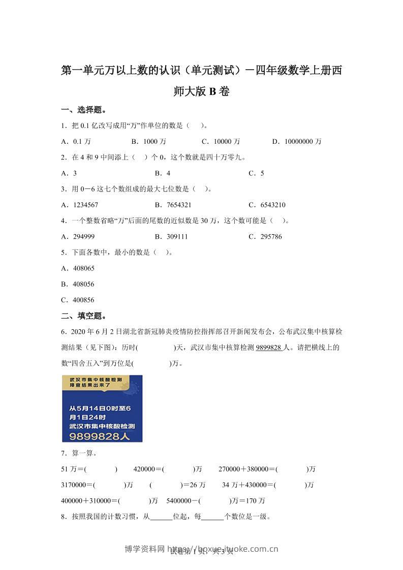
西师大版数学四年级上册第一单元《万以上数的认识》单元测试卷(B卷)-博学资料网
西师大版数学五年级上册第一单元《小数乘法》单元测试卷-博学资料网
西师大版数学一年级上册第四单元《11-20各数的认识》单元测试卷-博学资料网
西师大版数学一年级上册第五单元《20以内的进位加法》单元测试卷-博学资料网
西师大版数学一年级上册第二单元《10以内的认识和加减(二)》单元测试卷-博学资料网
西师大版数学一年级上册第三单元《分一分、认识图形》单元测试卷-博学资料网
西师大版数学一年级上册第一单元《10以内的认识和加减(一)》单元测试卷-博学资料网
西师六下数学期末测试卷-博学资料网